咨询热线: 18225968333
联系我们Contact us
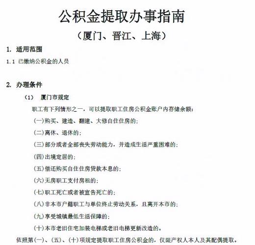
全国咨询热线18225968333

公积金提取代办

公司地址:上海华能联合大厦

联系电话:13065553707

铜陵常见问题

铜陵离职后公积金提取材料_离职公积金提取材料后怎么办

发布时间:2026-04-27 01:23:02

今天,杭州住房公积金管理委员会发布关于优化完善住房公积金提取若干政策的通知。

各缴存单位、职工:

为进一步发挥住房公积金作用,加大对缴存职工住房消费的支持力度,改进住房公积金提取机制,现就优化完善我市住房公积金提取若干政策通知如下:

一、大力支持缴存职工购买保障性住房

购买保障性住房的缴存职工,可提取住房公积金支付首付款等购房款,提取累计不超过购房款;使用住房公积金贷款购房的,提取与贷款金额累计不超过所购住房总价。

二、加大住房公积金租房提取力度

缴存职工租赁公共租赁住房、保障性租赁住房的,可按实际房租支出提取住房公积金。鼓励住房公积金管理中心与住房租赁机构开展合作离职后公积金提取材料,为缴存职工提供稳定的租赁房源以及更多优惠便利,可依据房屋租赁合同信息,按实际房租支出提取,实际房租支出超过租赁提取额度标准上浮50%的,按租赁提取额度标准上浮50%提取。

三、支持城市更新住房改造提取住房公积金

缴存职工及其直系亲属(配偶、父母、子女)可提取住房公积金,用于支付老旧住宅电梯更新和列入全省老旧小区改造计划的城市危旧房有机更新、共用部位维修后的个人分摊费用。

离职后公积金提取材料

四、放宽职工离职提取住房公积金条件

缴存职工与单位解除或终止劳动关系,封存个人住房公积金账户满半年后,未在异地继续缴存的,可提取本人住房公积金账户余额。

五、简化已故职工小额住房公积金提取手续

已故职工住房公积金(含住房补贴)账户合计余额不超过5万元(不含未结利息)的,其配偶、父母、子女申请一次性销户提取时,可不再要求提供继承或遗赠公证书等司法证明。

本通知自2025年5月21日起施行,原有提取规定与本通知不一致的,以本通知为准。具体细则由杭州住房公积金管理中心制定。

《杭州住房公积金管理委员会关于优化完善住房公积金提取若干政策的通知》政策解读

一、制定背景

为进一步发挥住房公积金作用,加大对缴存职工住房消费的支持力度离职后公积金提取材料,改进住房公积金提取机制,杭州住房公积金管理委员会于2025年4月11日制发了《杭州住房公积金管理委员会关于优化完善住房公积金提取若干政策的通知》(杭房公委〔2025〕4号)。

二、制定依据

离职后公积金提取材料

1.国务院《住房公积金管理条例》

2.《浙江省住房公积金条例》

3.《浙江省住房和城乡建设厅 浙江省市场监督管理局关于印发的通知》(浙建房发〔2024〕76号)

4.《转发住房城乡建设部、财政部、人民银行、公安部关于开展治理违规提取住房公积金工作的通知》(建金〔2018〕148号)

三、主要内容和政策举措

(一)购买保障性住房的缴存职工,可提取住房公积金支付首付款等购房款,提取累计不超过购房款;使用住房公积金贷款购房的,提取与贷款金额累计不超过所购住房总价。

(二)缴存职工租赁公共租赁住房、保障性租赁住房的,可按实际房租支出提取住房公积金。鼓励住房公积金管理中心与住房租赁机构开展合作,为缴存职工提供稳定租赁房源以及更多优惠便利,可依据房屋租赁合同信息,按实际房租支出提取,实际房租支出超过租赁提取额度标准上浮50%的,按租赁提取额度标准上浮50%提取。

(三)缴存职工及其直系亲属(配偶、父母、子女)可提取住房公积金,用于支付老旧住宅电梯更新和列入全省老旧小区改造计划的城市危旧房有机更新、共用部位维修后的个人分摊费用。

(四)缴存职工与单位解除或终止劳动关系,封存个人住房公积金账户满半年后,未在异地继续缴存的,可提取本人住房公积金账户余额。

离职后公积金提取材料

(五)已故职工住房公积金(含住房补贴)账户合计余额不超过5万元(不含未结利息)的,其配偶、父母、子女申请一次性销户提取时,可不再要求提供继承或遗赠公证书等司法证明。

四、适用对象

在本市缴存住房公积金的职工离职后公积金提取材料,灵活就业人员参照执行。

五、注意事项

本通知自2025年5月21日起在杭州全市范围内施行,原提取规定与本通知不一致的,以本通知为准。具体细则由杭州住房公积金管理中心制定。

六、解读机关、解读人及联系方式

解读机关:杭州住房公积金管理中心

解读人:杭州住房公积金管理中心归集管理处 吴雅清 金莹

联系电话:0571-87008272、87008190

在线客服
联系方式

热线电话

18225968333

上班时间

周一到周五

公司电话

13065553707

二维码
线